Navigation
Skip to Content
دانشکده مهندسی
Professors
Staff
Students
Alumni
About
About Us
Administration
Dean's Message
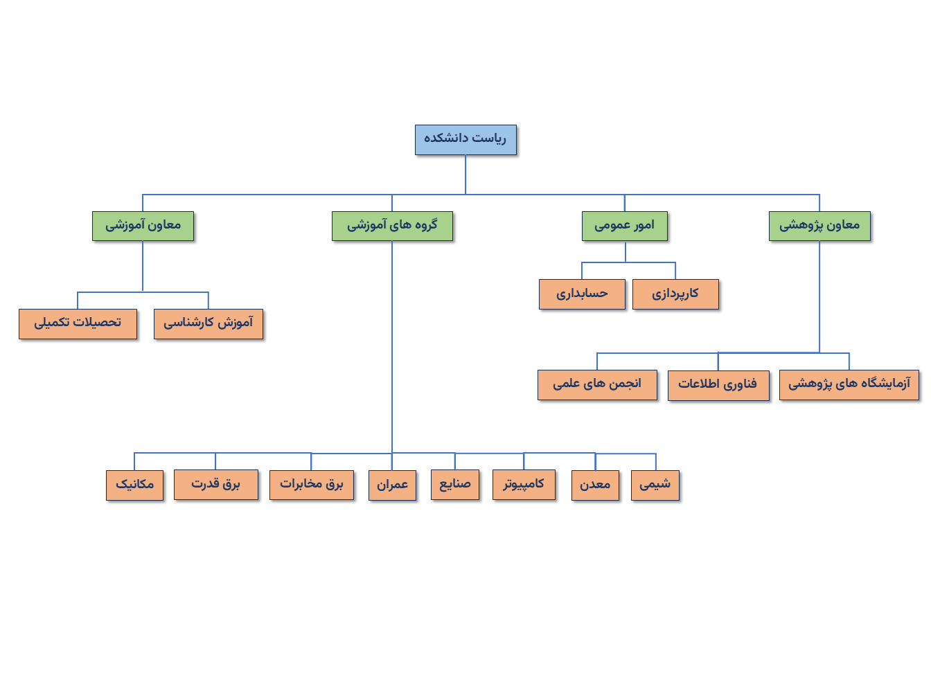
Organizational Chart
Contact us
Goals, Vision, and Missions
Facilities
Education
Forms and Regulations
Research & Innovation
Achievements and Honors
Research Areas
Research Laboratories
Research Projects
Industry Relations
Academic and International Collaborations
People
Faculty Members
Staff
Academic Departments
Electronics and Communications Engineering
Power and Control Engineering
Chemical Engineering
Industrial Engineering
Civil Engineering
Computer Engineering
Mining Engineering
Mechanical Engineering
Centers & Associations
CERT Center
IT Center
Microgrid and Smart Grids Center
انجمنهای علمی
Sign In
Fa
ar
ku
دانشکده مهندسی
About
Organizational Chart